1、理清脉络,独立分析,独立思考;
2、不放过“坏人”,也不错怪“好人”。
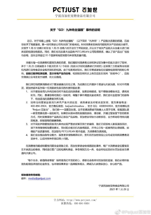
前段时间,Go!猫粮被很多用户投诉,网传猫咪吃后会出现呕吐、腹泻等症状,甚至于死亡。其中国独家代理商宁波百加世宠物食品有限公司及出品方加拿大宠物粮品牌Petcurean随即展开了举证调查和送检。
声明及部分检测结果如下:



百加世对此事件的反应大概可归总如下:1、发声明表态度,2、自检自纠,3、联系客户取样送检。从一个企业的社会责任感来看,这么做还是比较妥当的,是一种诚恳积极的回应。
而在该品牌官方微博下面,检索会发现大家主要的矛盾点也大概可归结为如下:1、吃猫粮出现健康问题,2、不给退货,3、不信任检测结果。
这里就帮大家梳理一下这些矛盾点的症结所在。
宠物健康问题是不是只是猫粮的问题
有很多专业宠物医生都普及过,资深养猫人士应该也都知道。小动物的肠胃本身就非常敏感和脆弱,导致其生病的原因也有很多,比如换粮不规范、环境污染、暴饮暴食等等。仅从因果关系这一点,就不应该把健康问题全都归罪给猫粮。就好像我喝冰可乐坏肚子了,可能是因为饮料太冰,不能说可乐出现了问题。
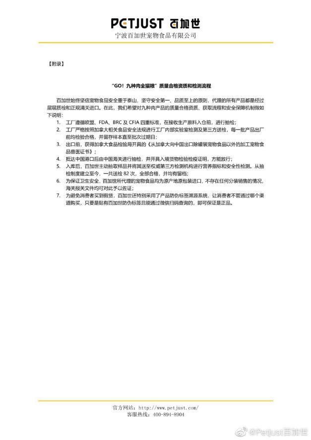
我们可以回过头来看看百加世的官方声明,产品进口自加拿大,在全球35个国家和地区均无质量问题,工厂严格遵循欧盟、FDA、BRC 及 CFIA 四重标准4项标准,出口前获得加拿大食品检验局开具的《从加拿大向中国出口除罐装宠物食品以外的加工宠物食品兽医证书》,入关后由中国海关进行抽检,并开具入境货物检验检疫证明。系列流程复杂严谨,还是比较真实可信的。

从对等关系来说,客户起诉,应该是需要拿出有公信力的、证明产品确实有问题的证明材料的,而不是比较谁的网络声量大。现在的情形是没有客户能出具相关客观材料,倒是品牌方出具了不少检测合格证明。截至目前,百加世已将送检且检测完成的8批次、12个猫粮样本的检测报告对外公示,12份检测报告结果均显示合格,相关检测报告已在百加世官方微信中完整公开,消费者扫描报告二维码也可在华测检测官网进行核验。
到底该不该退货
还有很多网友表示品牌不给退货,首先任何企业都很难招架住大面积的无理由退货,这种退货的成本损失高到无法想象。并且,一款各项检测都合格的产品,也没有相关法律条款支持可以超过“七天无理由退货周期”后仍旧可以无理由退货。
一般只会是质量差的产品,客户一投诉就给人退给人换,巴不得息事宁人,为什么百加世还上赶着送去检测?这么“傻”的企业已经不多了。
不信任检测结果
且不说Go!猫粮销售之前的种种国际权威检测和认证,单看这一次的临时送检,出具证明的是上海华测品标检测技术有限公司(CTI华测检测)。在网络上可以轻松查到,CTI华测检测是中国第三方检测与认证服务机构,中国国家强制性产品认证(CCC)指定认证机构,也是中国合格评定认可委员会(CNAS)和中国计量认证(CMA)机构。这种权威机构都不能相信的话?难道只能信微博上的那些无名ID的言论吗?


针对有媒体指出,百加世位于宁波潘火街道959电商园办公室已无人办公的情况,百加世官方则回应称,因为业务发展,原潘火街道959电商园四楼的仓库和办公场所已不能满足业务需要,故在2020年12月,公司重新租赁了现在约3000多平的办公与仓储空间。营业执照地址也也同步变更为宁波市鄞州区云龙镇顿岙村。可见,普普通通的一个搬家,到了别有用心的人嘴里,也能说成“跑路”。
Go!猫粮在国内的同类产品中销售量一向都是名列前茅的,毕竟树大招风,并不是没有被跟风黑的可能。一直以来,Go!九种肉猫粮都是宠物圈主人们公认性价比很高的产品,要是它倒了,吃亏的终归是宠物主人,现在已经有很多常年采购Go!猫粮的主人一货难求,默默地发图支持,因为他家的猫主子们,只吃这个牌子的粮。



无论最终结果如何,这次舆论风波目前已经给Go!品牌宠物粮造成了严重的声誉危机,无形的损失难以估量且不可挽回,希望大家以后再想站队为什么事情发声的时候,可以试着更多地去换位思考,保持自己思想的独立性,于人于己,显然都是更负责任的行为。







