手机版
二维码
购物车
(
0
)
资讯
展会
产品
企业
文化
行情
技术
素食
清真
动态
资讯
展会
产品
企业
文化
行情
技术
素食
清真
动态
首页
资讯
农业
科技
展会
产品
企业
文化
行情
技术
素食
清真
动态
学习
+
首页
>
资讯
>
国内资讯
农业部成立农产品营养标准专家委员会
2018-02-11
中国经济网
1022
0
核心提示:记者从农业部获悉,日前,农业部成立了农产品营养标准专家委员会,主要负责农产品营养标准的研究、拟定、审定、宣贯、咨询、国
记者从
农业部
获悉,日前,农业部成立了
农产品
营养
标准
专家委员会,主要负责农产品营养标准的研究、拟定、审定、宣贯、咨询、国际合作交流等工作,陈萌山任主任委员。
委员会由58名委员组成,陈萌山任主任委员,王小虎、钱永忠、丁钢强任副主任委员。孙君茂任秘书长,黄家章、朱大洲、陆柏益任副秘书长。秘书处承担单位为农业部食物与营养发展研究所。
农产品营养标准专家委员会成立旨在为适应小康社会和人民群众美好生活的需要,适应农业供给侧结构性改革和转型升级的要求,充分发挥科研、教学、企业、检测等多方面专家的作用,加强农产品营养标准的研究和制定等工作,加快推进农业由增产导向转向提质导向。
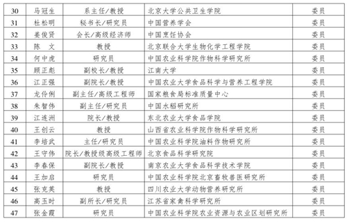
附:委员名单
举报
0
收藏
0
打赏
0
评论
0
分享
14
推荐图文
《动物油脂 牛油》国
满锅鲜松露调味料全新
全国体重管理三年行动
天然梅冻 新一代健康
新一代如何定义匠心?
月饼不可再重“颜”轻
推荐资讯
海淀李子:紫玉垂枝,酸甜馥郁
来交子大道,加入“春糖生活季”的热闹盛会
运动营养遇“检”未来 中国检验检测学会运动与营养测评分会成立大会在京召开
《食用农产品市场销售质量安全监督管理办法》解读
食品安全消费提示:谨防误食野生毒蘑菇
畜禽肉类食品消费提示
端午节食品安全消费提示
2023年中高考期间食品安全“十要”提示
夏天到了,小伙伴们小心吃“蜡”
2023年儿童节饮食消费提示
点击排行
24915
1
《罐头食品金属容器通用技术要求》国家标准发布
20151
2
烟火升腾,年味当鲜 | 味达美餐饮服务2026年新春献礼
8812
3
加多宝致敬2026全国两会 以实业担当奔赴“十五五”新征程
8722
4
“中国味道”摩洛哥站·西部马华助力中华饮食文化国际交流
7936
5
从“调味”到“调心”:六月鲜酱油,营造家的高级感与温情时刻
7855
6
拒绝化学残留!可喜安一级菜籽油,一瓶适配全家烹饪的安心之选
7838
7
火锅+汉堡邪修出圈!好人家联动肯德基共创春节营销新范式
7718
8
全国人大代表魏立华:推动“学生奶计划”普惠供给,夯实“健康中国”根基
7499
9
6.97%增速背后:东南亚食品机械市场的中国机遇
网站首页
|
关于我们
|
新手帮助
|
信息发布规则
|
版权隐私
|
服务条款
|
联系我们
|
网站地图
|
排名推广
|
广告服务
|
积分换礼
|
RSS订阅
|
违规举报
本站 违法和不良信息举报邮箱:info@cnfood.com 电话/微信:
18611222919
© Copyright © 1998-2025 CNFOOD.COM Corporation, All Rights Reserved 通用英文网址:cnfood.com