备案依据
《中华人民共和国食品安全法》
《中华人民共和国进出口商品检验法实施条例》
《国务院关于加强食品等产品安全监督管理的特别规定》
《中华人民共和国进出口食品安全管理办法》(海关总署令第249号)
原质检总局《关于发布进口食品进出口商备案管理规定及食品进口记录和销售记录管理规定的公告》(国家质量监督检验检疫总局2012年第55号公告)
适用范围
适用于中国大陆境内(不包括香港、澳门)进口食品进口商的备案管理。
经营食品种类
经营食品种类主要包括:
肉类、蛋及制品类、水产及制品类 、中药材类、粮谷及制品类、油脂及油料类、饮料类、糖类、蔬菜及制品类、植物性调料类、干坚果类、其他植物源性食品类、罐头类乳制品类、蜂产品类、酒类、糕点饼干类、蜜饯类、卷烟类、茶叶类、调味品类、其他加工食品类、特殊食品类、燕窝产品类、境外远洋捕捞。
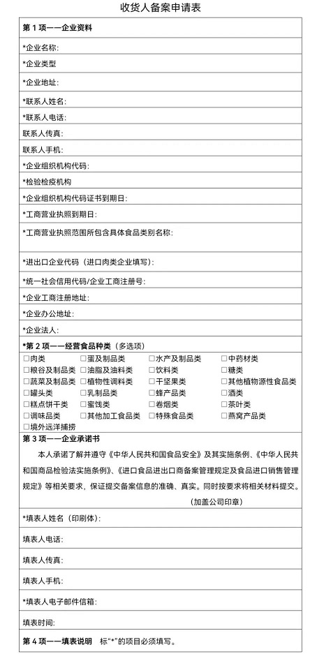
备案材料
进口食品进口商应当向其住所地海关备案,并提供以下材料:
(一)《收货人备案申请表》(见文末附表);
(二)企业质量安全管理制度;
(三)与食品安全相关的组织机构设置、部门职能和岗位职责;
(四)拟经营的食品种类、存放地点;
(五)2年内曾从事食品进口、加工和销售的,应当提供相关说明(食品品种、数量)。
办理流程
1
进口食品进口商通过“互联网+海关”(http://online.customs.gov.cn)或中国国际贸易“单一窗口”(https://www.singlewindow.cn)向海关申请备案,同时向主管海关备案部门提交纸质材料,并对所提供备案信息的真实性负责。下图为“互联网+海关”界面:
2
进口食品进口商提交备案信息后,备案系统自动生成备案申请号。进口食品进口商凭备案申请号查询备案进程或者修改备案信息。
3
海关对进口食品进口商的备案资料及电子信息进行核实,信息、资料真实完整的,通过备案系统生成备案号并公布备案企业名单;经核实需要修改的,通过备案系统退回进口食品进口商,进口食品进口商修改申请信息后,可重新提交;经核实不予备案的,通过备案系统告知原因,并退回备案申请。
信息发生变更怎么办
进口食品进口商备案内容发生变更的,应当在变更发生之日起60日内,向备案海关提交变更申请,由海关核实后,予以变更。
海关发现进口食品进口商备案信息错误或者备案内容未及时变更的,可以责令其在规定期限内更正。
备案有效期
备案有效期长期有效。
Tips
进口食品进口商备案内容发生变更,未按照规定向海关办理变更手续,情节严重的,海关处以警告。
进口食品进口商在备案中提供虚假备案信息的,海关处1万元以下罚款。

供稿单位:黄埔海关







