近日,广东省食品行业协会正式公布了 2023年度(第一批)广东省食品行业协会科学技术奖获奖名单和广东省食品行业“三品”专项行动项目推荐结果。
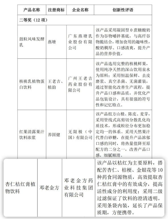
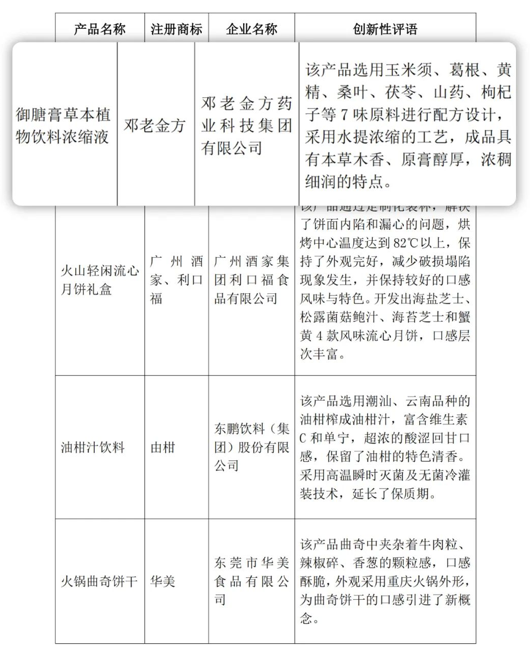
邓老金方药业科技集团有限公司的“杏仁桔红膏植物饮料”、“御膅膏草本植物饮料浓缩液”和“御风膏草本植物饮料浓缩液”,凭借过硬的品质和产品自身的创新性,获评“三品”专项行动项目中“广东省食品行业优秀新产品”。







本次评定,是根据相关评价标准,经专家评价和社会公示,由广东省食品行业协会正式发布的,希望全省食品行业向获奖者及获推荐者学习,在确保食品安全的前提下,努力推进广东省食品行业高质量发展。此次,邓老金方3款产品同获殊荣,是对金方产品及企业理念的高度认可。
广东省食品行业优秀新产品
杏仁桔红膏
邓老金方杏仁桔红膏源自国医大师邓铁涛经验宝方,甄选桔红、苦杏仁、桔梗、胖大海、金银花、菊花、蒲公英、鲜白茅根、桑叶、甘草、鲜芦根、蜂蜜,秘炼出的纯正膏方。

根据“君臣佐使”的原则,杏仁桔红膏整方采用道地本草,科学配伍,各司其职。膏方历经八大工序研制,醇厚清香,滴滴清润甘养。泡一杯,品一口,温和顺滑,甜而不腻,润养声音好顺畅。
广东省食品行业优秀新产品
邓老御膅膏
国医大师邓铁涛教授一直倡导“治未病”的理念。邓老御膅膏正是源自邓老八十余年的学术经验,严选优质本草,突破传统工艺秘制而成,是一款不可多得的平衡善养佳品。

邓老御膅膏甄选玉米须、葛根、黄精、桑叶、茯苓、山药、枸杞子共7味道地本草,研制出平和食方。膏方采用专业先进工艺,高倍浓缩,本草精华,自然健康好吸收。邓老御膅膏,御膅有方,重拾平衡之道。
广东省食品行业优秀新产品
邓老御风膏
中医讲究五行五衡,邓老御风膏传承百岁国医邓铁涛教授80余年养生精髓,精选鲜白茅根、木瓜、玉米须、薏苡仁、茯苓、益智仁、百合,7味优质本草,精准配伍。

邓老御风膏以本草炼膏,高倍浓缩精制,最大限度保留本草精华,口感更滋润,平衡身体好状态,是大家日常聚会火锅、海鲜啤酒、应酬的好伴侣,让你远离酸味人生,为生活减负,为健康加分。
此次邓老金方产品获奖,不仅标志着企业产品质量得到了行业内的高度肯定和用户的认可,为企业进一步巩固和扩大品牌市场影响力增添新支撑,同时也为企业持续创新,提升核心竞争力增添新动力。

未来,邓老金方将坚守“以大众健康为己任,不懈努力”的使命,再接再厉,持续加大新产品研发投入,加快创新成果转化,促进产业创新驱动发展,积极推动广东省食品行业高质量发展。







