近日,牛遗传育种创新团队基于全基因组重测序数据,整合选择信号、单性状关联分析以及多性状关联分析,发现了与胴体性状相关的选择信号及候选基因,揭示了肉牛胴体性状的遗传机制,为肉牛胴体性状的选育奠定了理论基础。相关成果发表在《Genomics(基因组学)》。
胴体性状作为肉牛重要经济性状之一,直接决定了牛肉的产量和质量,是肉牛育种中的关键目标。解析肉牛胴体性状的遗传机制与机理并挖掘相关的候选标记与基因,不仅可以为肉牛胴体性状的选育提供相关理论基础,还可以推动肉牛育种进展,切实地提高我国牛肉产量。目前,国内外已大量开展了对肉牛胴体性状遗传基础解析工作,捕获到 NCAPG 、 LCORL 等重要候选基因,但利用全基因组重测序数据对胴体性状遗传机制解析的分析方法仍需创新。

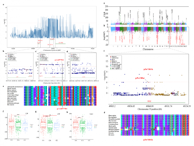
图 肉牛胴体性状的多性状关联与选择信号整合分析
研究人员首先采用全基因组的复合似然比的方法(CLR)对44头重测序肉用西门塔尔牛开展了选择信号分析,共发现11600个选择信号,捕获潜在受选择基因2214个,富集到18分子功能、69生物过程以及23个细胞组分,涉及了蛋白结合、血液循环等重要生物过程。其次,利用填充的全基因组重测序数据,对1233头肉用西门塔尔牛的胴体重、净肉重和屠宰率等性状进行单性状关联分析,共挖掘66个候选位点,注释到 NCAPG 、 DCAF16 、 LCORL 等与胴体性状显著关联的候选基因。随后,对该四个性状进行多性状关联分析,分别在显著阈值和揭示阈值水平分别发现109和1242个候选位点,并分别注释到7和34个候选基因,其中 NCAPG 、 LCORL 等基因再次捕获,同时还分别在基因 NCAPG 和 TEX2 中发现了保守性较高的错义突变。最后,将胴体性状关联分析与选择信号的结果整合后,共发现了88个重叠区间,涵盖了27个候选基因,这些基因在受选择的同时还与胴体和生长性状显著相关。研究从群体遗传学以及单性状和多性状关联分析的角度,印证了肉牛胴体性状的多基因遗传结构,并为肉牛复杂性状的遗传基础提供了新的研究思路。
该研究得到国家肉牛牦牛产业技术体系、国家自然科学基金项目、院科技创新工程重大科研任务的资助。
原文链接:https://pubmed.ncbi.nlm.nih.gov/34314829/