近日,猪遗传育种创新团队绘制了涵盖猪胚胎发育全期骨骼肌基因组染色质开放区域精细图谱,鉴定了调节肌肉发育的顺式调控元件及相关基因,为更好地研究猪胚胎骨骼肌发育相关基因的调控动力学奠定了基础。相关研究成果发表在《畜牧与生物技术杂志(Journal of Animal Science and Biotechnology)》上。
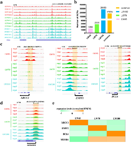
据团队执行首席张龙超博士介绍,猪胚胎肌肉发育主要集中在两个生长波,即胚胎期35-60天,初级纤维形成;胚胎期54-90天,次级纤维生成。发育过程中,大量转录因子通过与开放的靶基因DNA序列结合来调控基因转录的发生,进而控制骨骼肌发育进程。但由于猪胚胎期骨骼肌基因组范围染色质开放性尚不清晰,猪经济性状分子机理解析及基因组育种技术创新受到制约。为攻克这一瓶颈问题,研究人员以大白猪为研究对象,利用ATAC-seq、RNA-seq等多种组学研究技术,获得了包含45、70和100胚龄时期骨骼肌表观遗传调控数据,并在三个胚胎时期分别鉴定出21,638、35,447和60,181个染色体开放区域。研究还发现数个调控肌肉发育相关基因的转录因子以及大量转录阻遏物,为猪功能基因组及性状调控机制研究提供了重要参考。


该研究得到中国农业科学院创新工程、国家生猪产业技术体系的资助。
原文链接https://doi.org/10.1186/s40104-021-00577-z